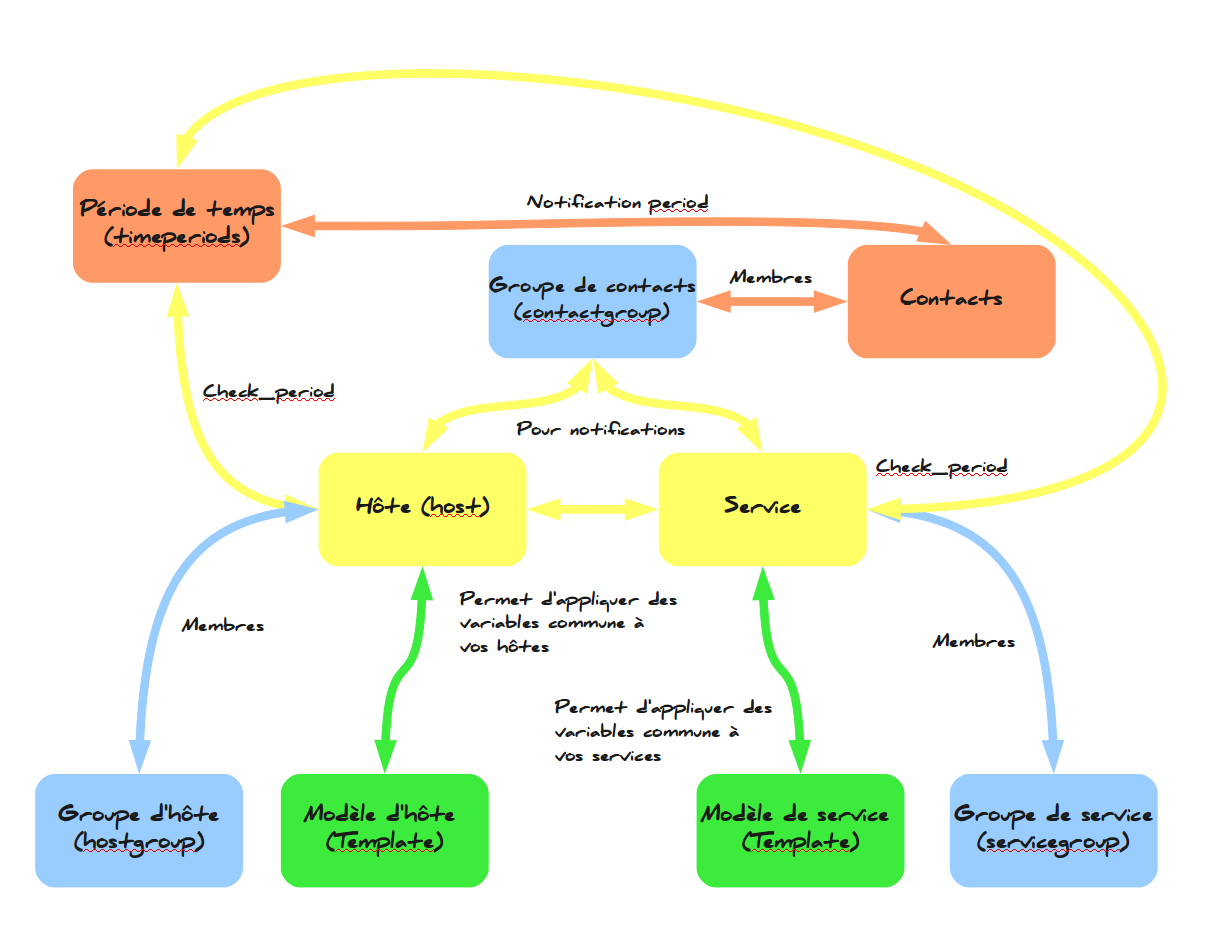
nagios:nagios-debutant:schema_fonctionnel_conf.png

schema_fonctionnel_conf.png

schema_fonctionnel_conf.png

Ce qu'il faut savoir sur Nagios

Date::
29/03/2013 08:42
Nom de fichier::
schema_fonctionnel_conf.png
Format::
PNG
Taille::
168KB
Largeur::
1209
Hauteur::
945